10个数字带你读懂我国首个高等教育教学质量国家标准

[复制链接]
查看: 12282|回复: 0

447

主题

62

回帖

1466

积分

金牌会员

积分
1466
发表于 2018-1-31 10:18:25 | 显示全部楼层 |阅读模式
75ff68aa3b9141bfb4e1ab512c1c187e.jpeg


今天上午,教育部对外公布了他们发布我国高等教育首个教学质量国家标准的消息。在发布会上,教育部高等教育司司长吴岩说,发布这个“国标”是一件“天大的事”,那么,就让我们依旧用10个数字帮你解读这种重磅事件吧。
教育部召开新闻发布会介绍《普通高等学校本科专业类教学质量国家标准》有关情况。(中国教育报记者 张劲松/摄)
1《普通高等学校本科专业类教学质量国家标准》(下称“《国标》”)研制工作自2013年4月便已启动,是新中国历史上第1次研制高等教育教学质量国家标准。最后研制、发布的《国标》也是我国第1个高等教育教学质量的国家标准。
3《国标》研制工作坚持3大基本原则,即:
突出学生中心,推动本科教学从“教得好”向“学得好”转变;
突出产出导向,切实提高人才培养的“五个度”(即目标达成度、社会适应度、条件保障渡、质保有效度和结果满意度);
突出持续改进,要把常态监测和定期评估有机结合起来,及时评估、及时反馈、持续改进。
此外,《国标》还有3大特点:
一是既有“规矩”,又有“空间”。既对各专业类提出统一要求,保障基本质量,又为专业人才培养的特色留有足够的拓展空间。
二是既有“底线”,又有“目标”。既要求“兜底线、保合格”,同时又对提升质量提出前瞻性要求,即“追求卓越”。
三是既有“定量”,又有“定性”。既对各专业类标准提出定性方向要求,同时又注意量化指标,做到可比较、可核查。
4《国标》研制工作前后历时4年多,推出“时间表”也一再推迟。这是因为制定涵盖全部587个专业的《国标》是一件难度很高、颇具挑战性的工作,制定出的标准如有问题、偏差,或将直接影响本科教学质量。
因此,教育部也十分慎重,再加上工作量也浩繁巨大,所以研制耗时较久。
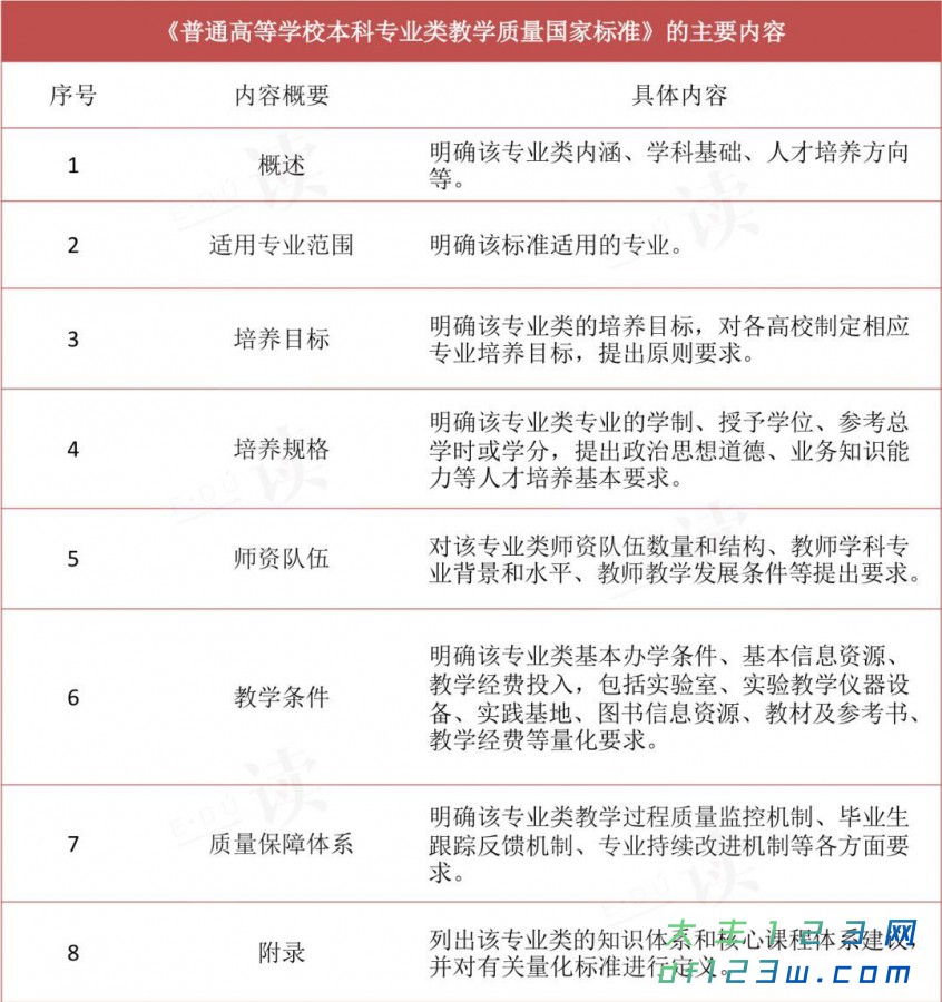
8各专业类的《国标》尽管各有特点,但内容、形式、体例基本一致,主要包括8个方面的内容,分别是概述、适用专业范围、培养目标、培养规格、师资队伍、教学条件、质量保障体系和附录,具体内容详见下图。
75ff68aa3b9141bfb4e1ab512c1c187e.jpeg
《普通高等学校本科专业类教学质量国家标准》主要内容(来源:一读EDU编辑部制作)
92《国标》涵盖了普通高校本科专业目录中的全部92个本科专业类,涉及92个专业类教学指导委员会(下称“教指委”)。
起初,教育部也是委托92个专业类教指委,让塔恩意识到,研制《国标》工作是本届教指委最重要的任务。
119《国标》出台后,教指委也该换届了。据教育部高等教育司司长吴岩透露,今年将产生119个新一届2018-2022年教指委。
他们的一项最重要的任务就是,要把《国标》学好吃透,用《国标》指导全国高校开展专业建设,“使教育部119个教指委成为提高高校教学质量的参谋部、咨询团、指导组、推动队。”
1200关于如何落实《国标》的工作,除了让教指委用起来外,还要让高校动起来。吴岩表示,各地、各相关行业部门要根据《国标》研究制定人才培养的标准;各高校要根据《国标》修订人才培养方案,培养高质量、多样化的人才。目前,全国共1200余所本科院校、2000余所高等学校,各校差异很大。
01
对于高水平大学而言,达到《国标》底线标准并无问题,关键要提倡他们高于这个标准办学,办出世界一流;
02
而对于一些新建专业或升本不久的高校而言,就要指导他们修订人才培养方案,根据当地和行业情况,尽快提升教学水平。
2018按照教育部2018年工作要点的要求,教育部将对各高校的专业办学质量和水平进行监测认证,适时公布“成绩单”。吴岩解释,高教司正和教育部高等教育教学评估中心磋商,和各个教指委合作,计划在《国标》基础上实行三级认证工作,把各高校专业的兜底线、保合格、追卓越等工作做扎实。其中,第一级是卓越标准,即三级认证中的最高级认证。
5000参与《国标》研制工作的专家教授达5000余人,不乏很多知名专家和两院院士。很难想象,如果没有他们的支持和付出,《国标》研制工作最终将有怎样的结局。
案例
例如,在能源动力类《国标》研制过程中,教指委最后专门邀请了16位教指委委员、国家教学名师及本科教学管理专家等,召开专家研讨会,与会专家逐字斟酌、逐句讨论、逐条修改,才形成能源动力类《国标》第五稿,即上报稿;
在审读经济学类《国标》文本过程中,大家发现两个关键问题,为此,教育部高教司专门请相关专家到司里来,认真细致地研讨;
而在药学类《国标》制定过程中,不仅吸纳了来自院校的药学教育专家,还邀请了20余位医药产业专家和30余位医院临床药学专家深度参与。
10000按照教育部2018年工作要点,高教司今年还将公布“六卓越一拔尖计划”2.0版建设专业名单。
01
一是推出“六卓越一拔尖”10000个国家级一流专业建设计划,相当于推动全国20%的专业点(专业点总数为56000余个)在2022年党的二十大召开前,达到世界一流水平;
02
二是鼓励、推动各省市建设10000个省级一流专业,建成“省级一流队”,并结合“国家队”,使我国高等教育实现内涵式发展。
来源:一读EDU授权

回复

使用道具 举报

您需要登录后才可以回帖 登录 | 立即注册

本版积分规则

返回顶部 关注微信 返回列表