[身边事] 【通告】严厉打击违法犯罪活动专项斗争即将在大丰区开展

[复制链接]
查看: 40756|回复: 4

30

主题

53

回帖

225

积分

中级会员

积分
225
发表于 2017-8-31 09:09:32 | 显示全部楼层 |阅读模式 来自 江苏盐城
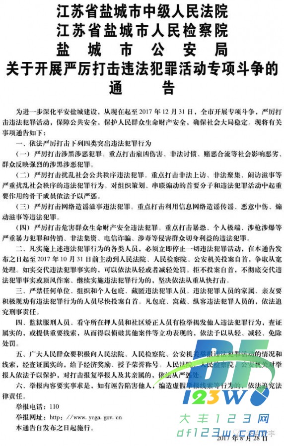
微信图片_20170831090844.jpg


   8月28日,我区委常委会召开会议,研究讨论并原则同意区严打整治斗争方案。会议强调,要高度重视,切实增强推进严打专项斗争的责任感、使命感,坚决依法从快从严打击各类违法犯罪活动。要狠抓关键,全面开展严打专项斗争。突出重点、精准发力,围绕“快侦快破”“快捕快诉”“快审快判”,出重拳、下重手、用重典,进一步凝聚共识、形成合力,依法从重从快审判一批犯罪分子,严厉惩处各类犯罪行为,打出声威、打出成效。要强化领导,扎实推动严打专项斗争有效开展,推动全区上下始终绷紧安全稳定这根弦,抓紧抓好严打专项斗争工作。

1222.jpg



8月29日,在收听收看全市召开严厉打击违法犯罪活动专项斗争动员部署电视电话会议后,我区召开动员部署会议。区委常委、政法委书记韦应生出席会议,区领导沈阳、李志阳,法院院长朱亮、检察检察长张春山参加。



412.jpg






  会议传达了盐城市委常委、大丰区委书记王荣关于严打专项斗争的批示。王荣在批示中指出,全区上下要牢固树立“四个意识”,坚持严打方针,建立长效机制,扎实有效推进严打专项斗争,牢牢守住安全稳定底线。



21.jpg





  会议要求,要充分认清推进严打专项斗争的重要意义,迅速行动,切实维护全区社会大局和谐稳定。要把握重点,狠抓关键,切实把严打专项斗争的各项措施落到实处。要加强组织领导,严格落实责任,强化督查考核,扎实推进严打专项斗争工作深入开展。



回复

使用道具 举报

291

主题

157

回帖

1199

积分

金牌会员

积分
1199
发表于 2017-8-31 09:10:35 | 显示全部楼层 来自 北京
打打也好,像好多浴城现在一塌糊涂,洗个澡都不安宁。
回复

使用道具 举报

16

主题

34

回帖

123

积分

注册会员

积分
123
发表于 2017-8-31 09:10:55 | 显示全部楼层 来自 江苏盐城
大丰治安已经不错了。
回复

使用道具 举报

17

主题

31

回帖

120

积分

注册会员

积分
120
发表于 2017-8-31 09:11:12 | 显示全部楼层 来自 江苏盐城
希望能够常态化。不要三分钟热情。
回复

使用道具 举报

451

主题

80

回帖

1518

积分

金牌会员

积分
1518
发表于 2017-8-31 14:59:38 | 显示全部楼层 来自 广东
回复

使用道具 举报

您需要登录后才可以回帖 登录 | 立即注册

本版积分规则

返回顶部 关注微信 返回列表