小区女业主怀孕,居然要求所有住户送走宠物,大家的回...

[复制链接]
查看: 13227|回复: 0

325

主题

143

回帖

1265

积分

金牌会员

积分
1265
发表于 2018-1-17 09:52:34 | 显示全部楼层 |阅读模式
现在养宠物的人越来越多了,无论是猫咪还是狗狗,几乎在每个小区都有不少人养宠物。宠物不仅能作为主人最好的伴侣,而且还能在平淡的生活中为主人增添一丝乐趣,但是关于怀孕期间能不能养宠物也一直是备受争议的一个话题,大千世界无奇不有,前两天在某小区就出现了这样一位奇葩。


0.jpg

这位小区的业主在小区里张贴出了一份倡议书,上面的大致内容是自己的妻子怀孕了,因为宠物猫狗对孕妇和孩子都有危害(这是他自以为的),所以希望小区的住户可以在妻子怀孕期间把家里的猫狗都暂时或者永久性地送走,实在不行也可以勉强接受在妻子生完孩子后接回宠物。



0.jpg

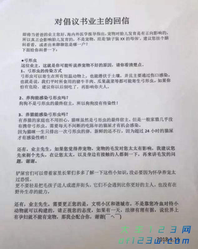
这个倡议书一贴出来,立马引起了小区各位宠物主的不满,大家都觉得这人很自大而且愚昧无知,于是也有业主霸气地给回了个信,给这位提出倡议的业主好好科普了一下。确实因为自己妻子怀孕就不让别人养猫养狗,这样的要求太过无理,各位网友你们怎么看呢?


回复

使用道具 举报

您需要登录后才可以回帖 登录 | 立即注册

本版积分规则

返回顶部 关注微信 返回列表